Tak po menší prodlevě je tu pokračování

Zatím jen fotky, protože se vyskytly technické potíže (moje blbost)
SMD odpory jsou pěkný potvory - pěkně blbě se pájí - pokud vám chybí nějaká pájecí pasta, popř lepidlo, kterým byste tu malou potvoru udrželi na místě...
tuto verzi tišťáku jsem tímto snížil pouze na pracovní verzi...
CHYBY:
- chyběla cesta - drátová propojka
- 2x špatně spojený odpor s tlačítkem - přerušen spoj a správně zapojeno pomocí drátové propojky
- posunuté tlačítko MODE - vyměněno za tlačítko s delším čudlíkem a zabroušeno na potřebný rozměr
Každopádně jsem to stejně vyzkoušel a zapojil - a VŠE FUNGUJE jak má.
tedy
MODE - přepíná mezi CD/AUX/TUNER/USB
Seek +- - na tuneru ladí stanice, na USB/CD přepíná mezi písničkama
Vol + - to je snad jasné ne?
Co tady ještě přibude:
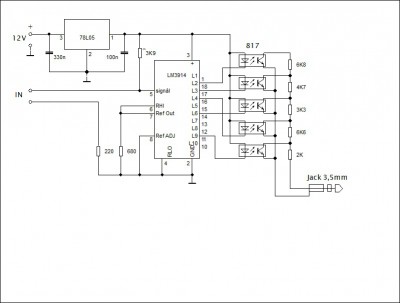
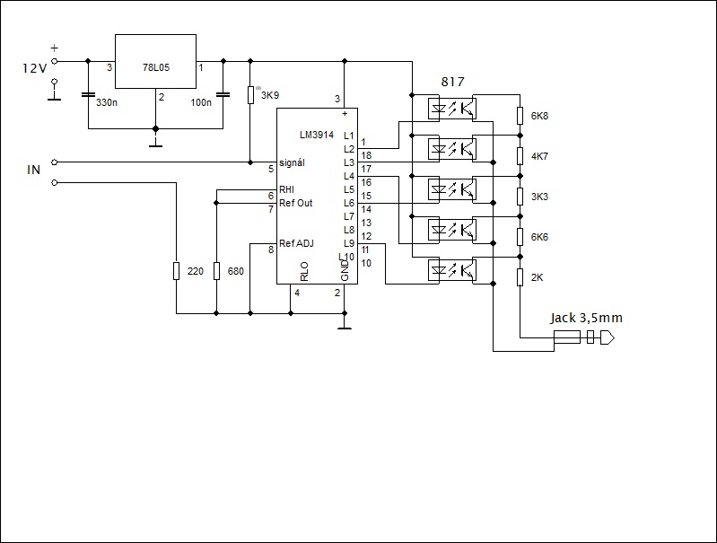
- rozměry plošného spoje
- schéma zapojení a to jak rozmístění součástek, tak i DPS s cestičkama
- seznam potřebných součástek + cena
- finální výrobek
PS: není problém si na tlačítka navolit funkci, jakou chcete - podle tohoto schématu stačí jen zapojit tlačítko nasprávný odpor